ইউএসবি বোর্ড ডিজাইন করার সময় যে বিষয়গুলো বিবেচনা করতে হবে
Apr 06, 2022
USB2।{1}} ডিজাইনে, USB ডিফারেনশিয়াল D প্লাস /D- 480Mbps উচ্চ-গতির মোডে কাজ করে এবং সিস্টেম ঘড়ি 12 MHz, 48 MHz এবং 60 MHz-এ কাজ করতে পারে। এটি হার্ডওয়্যার ডিজাইনের উচ্চ-গতির নকশা অংশের অন্তর্গত। অনেক দিক আছে যেগুলো বিশেষ মনোযোগের প্রয়োজন। যেহেতু ইউএসবি কেবলগুলি মনোপোল অ্যান্টেনা তৈরি করে, তাই আরএফ কারেন্টকে তারের সাথে সংযুক্ত হওয়া থেকে বিরত রাখতে হবে।

ডি প্লাস /ডি-: উচ্চ-গতির ডিফারেনশিয়াল সিগন্যাল, যা সহজেই বাহ্যিক শব্দ দ্বারা হস্তক্ষেপ করে এবং সিগন্যালের ট্রান্সমিশন গুণমানকে প্রভাবিত করে।
পাওয়ার সাপ্লাই সিগন্যাল VBUS: পাওয়ার সাপ্লাই সিগন্যাল পিনে পাওয়ার সাপ্লাই রিপল ডেটা ট্রান্সমিশন সিগন্যালে বড় হস্তক্ষেপ ঘটাবে, তাই এটি ফিল্টার করা আবশ্যক। এবং হস্তক্ষেপ কমাতে স্থল সংকেতও ফিল্টার করা উচিত। উচ্চ কারেন্ট লোডের জন্য ভোল্টেজ স্যাগের দিকেও মনোযোগ দিন।
ডি প্লাস /ডি- সমান-দৈর্ঘ্য নিয়ন্ত্রণ: উচ্চ-গতি মোডে বা USB3।{4}} হারে কাজ করার সময়, ডি প্লাস /ডি- সমান-দৈর্ঘ্যের তারের নিশ্চিত করা প্রয়োজন। সিগন্যাল স্কু এড়াতে এবং এসি ভোল্টেজের প্রভাব রোধ করতে ডি প্লাস এবং ডি- ট্রেসগুলির দৈর্ঘ্য 50 mil (1.25 মিমি) এর বেশি হওয়া উচিত নয়
ডি প্লাস এবং ডি– ট্রেস 3 ইঞ্চি (75 মিমি) এর কম লম্বা হওয়া উচিত। এটি সুপারিশ করা হয় যে দুটি ট্রেসের দৈর্ঘ্য 1 ইঞ্চির বেশি না হয়
রাউটিংয়ে, ডান কোণটি 45 ডিগ্রিতে দুবার বাঁকানো বা বৃত্তাকার হওয়া উচিত (90 ডিগ্রির ডান কোণের পরিবর্তে)
প্রতিবন্ধকতা নিয়ন্ত্রণ: ডি প্লাস /ডি- ডিফারেনশিয়াল ওয়্যারিং, প্রতিবন্ধকতা নিয়ন্ত্রণ 90Ω±10 শতাংশ
নো স্টাব (কোন ফুলক্রাম): পরীক্ষার পয়েন্ট বা কিছু ডিভাইস যোগ করার সময়, ডিফারেনশিয়াল সিগন্যালের কোনও ফুলক্রাম নেই তা নিশ্চিত করার চেষ্টা করুন, যেমনটি নীচে দেখানো হয়েছে:

সম্পূর্ণ রেফারেন্স প্লেন: ডি প্লাস /ডি- প্রতিবন্ধকতা বাস্তবায়নের জন্য একটি সম্পূর্ণ রেফারেন্স প্লেন প্রয়োজন, কোনও বিভক্ত রেফারেন্স প্লেন ঘটতে পারে না। যদি পৃথক রেফারেন্স প্লেন উপস্থিত না হয় তবে জাম্পার ক্যাপাসিটারগুলিকে সংযুক্ত করতে হবে, যেমনটি নীচে দেখানো হয়েছে:

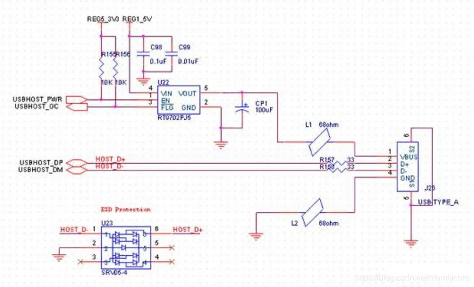
এখন চিপ ইন্টিগ্রেশন খুব বেশি, এবং ইউএসবি_হোস্টের পেরিফেরাল ডিজাইন তুলনামূলকভাবে সহজ, যেমনটি নীচে দেখানো হয়েছে:

বর্তমান-সীমাবদ্ধ ডিভাইস: RT9702, USB2.0 স্ট্যান্ডার্ড লোডের জন্য VBUS থেকে সর্বাধিক 500mA কারেন্ট প্রয়োজন, এবং এটি 500mA অতিক্রম করলে এটি বন্ধ হয়ে যাবে
ইলেক্ট্রোস্ট্যাটিক সুরক্ষা: SRV05 স্ট্যাটিক ইলেক্ট্রিসিটি সংযোগকারী সংকেতকে ক্ষতিগ্রস্থ হতে বাধা দেয়, এটিকে USB ইন্টারফেসের কাছাকাছি রাখুন
চৌম্বক জপমালা L1/L2: পাওয়ার সিগন্যালে উচ্চ-ফ্রিকোয়েন্সি শব্দ দূর করে এবং অ্যান্টি-জিটার কর্মক্ষমতা বাড়ায়। চৌম্বক পুঁতির প্রতিরোধের মান হল 47ohm এবং 1000ohm (100MHz সিগন্যাল ফ্রিকোয়েন্সিতে), সংযোগকারীর কাছাকাছি
R157/R158: সংকেত ওভারশুট রোধ করতে প্রতিরোধকের ম্যাচিং, রেজিস্ট্যান্স সাধারণত 10Ω-33Ω এর মধ্যে থাকে, যা USB কন্ট্রোলারের কাছাকাছি থাকে
CP1: বড় ক্যাপাসিটর নিশ্চিত করে যে VBUS ভোল্টেজ প্লাগিং এবং আনপ্লাগ করার মুহূর্তে বা যখন প্রচুর পরিমাণে ডেটা প্রেরণ করা হয়, এবং এটি USB ইন্টারফেসের কাছাকাছি স্থাপন করা হয়।






